10+年产品经理聊聊产品、测测产品,产品人交流学习成长平台,按 Ctrl+D 收藏我们
关于我 留言板 小程序 标签云

苏米客

  • 首页
  • AIGC
    • AI最新动态
    • AI学习教程
    • AI工具集合
    • AI产品百科
    • AI编程开发
    • AI提示词
    • AI开源项目
    • AI智能体
  • Axure
    • Axure动态
    • Axure教程
  • 产品
    • 用户体验
    • 产品设计
    • 苏米杂谈
  • 资源
    • 产品UI组件库
    • 开源图标库
    • 中后台框架
  • 书单
    • AI书籍
    • 用户体验
    • UI视觉
    • 产品研究
    • 其他类型
  • 下载
    • Axure组件
    • Axure原型
    • 文档报告
    • 素材资源
  • 登录
  • 首页
  • AIGC
    • AI最新动态
    • AI学习教程
    • AI工具集合
    • AI产品百科
    • AI编程开发
    • AI提示词
    • AI开源项目
    • AI智能体
  • Axure
    • Axure动态
    • Axure教程
  • 产品
    • 用户体验
    • 产品设计
    • 苏米杂谈
  • 资源
    • 产品UI组件库
    • 开源图标库
    • 中后台框架
  • 书单
    • AI书籍
    • 用户体验
    • UI视觉
    • 产品研究
    • 其他类型
  • 下载
    • Axure组件
    • Axure原型
    • 文档报告
    • 素材资源
当前位置: 首页 » AI编程开发

Claude Code Plugin 设计指南:如何打造可复用、可共享的插件能力

1小时前 AI编程开发 10 0

如果不只是想把插件做出来,而是想设计成能复用、能共享、经得起后续演化的能力,应该怎么下手?

为什么设计插件比写插件更重要

很多人第一次做 Claude Code plugin 从文件结构入手:建目录、补 plugin.json、加命令、塞进 skill。这不算错,但容易把注意力带到组件堆叠上。做着做着,会发现一直在补东西,却没有回答更重要的问题:这个插件到底在封装什么能力,它为什么值得被单独做成 plugin。

把插件做成「能跑」不难。真正拉开差距的是:能不能被复用、别人能不能快速接手、需求增加后结构会不会失控。只要插件进入共享和协作场景,这些问题就会暴露。

苏米注:插件最后交付的,不该只是一组组件,而应该是一块边界清楚、别人拿过去也能接住的能力。

先从 3 个问题开始

如果一开始就从目录和组件下手,后面很容易越做越散。更稳的办法是先把三个问题想清楚。

问题 1:这个插件的核心价值是什么

判断它到底是在:

  • 沉淀知识和方法
  • 提供固定工作流入口
  • 连接外部系统
  • 补充语言智能能力

这个问题看起来抽象,但决定了后面大部分设计动作。插件模式怎么选、组件怎么取舍、是不是值得一开始就做成 plugin,很多时候都藏在这个判断里。

问题 2:这个插件的主要用户是谁

用户是谁会直接影响设计:

  • 只给自己用或只服务当前项目 → 很多问题可以暂时放一边
  • 会被团队、多个项目、更广泛使用者接手 → 版本、命名、文档、安装方式需要提前考虑

用户范围一旦扩大,设计重点也会随之变化。

问题 3:这个插件最小可交付能力是什么

很多插件最后卡住,常见原因是起步时就想做得太全。更常见的情况是:能力边界还没想清楚,目录和组件先铺满了。

更稳的做法是先把最小有用能力钉住:什么东西一旦具备就值得被安装和复用;什么适合放到下一轮;什么现在根本不必出现。这个边界越早清楚,后面的设计越轻。

从需求到组件选型的决策路径

组件选型决策路径图

这张图真正强调的是:组件应该被需求推出来。先有能力边界,再有组件选型。

第一步:先判断要不要做成 plugin

不是所有需求一开始都值得插件化。如果需求还在试探边界、命令和 skill 没稳定下来,先放在 .claude/ 里更轻,试错成本更低。尤其是只服务单项目、只给自己用时,过早插件化往往只是提前引入结构负担。

反过来,如果能力已明确会跨项目复用、需要团队统一安装、需要版本化和分发,或已进入 marketplace、组织级共享场景,就不该再当成局部配置处理。继续依赖 .claude/ 后面只会越来越难维护。

第二步:先选插件模式,再选组件

插件模式选择图

如果目标是知识与方法沉淀

这类插件通常接近 Skill-focused plugin。重点不在命令入口,而在 skills/ 里沉淀方法、判断和上下文,让 Claude 在合适场景知道该怎么做。

如果目标是固定流程入口

这类插件接近 Workflow plugin。核心是把可重复执行的流程收成稳定入口,commands/ 和 skills/ 往往一起出现:前者负责触发,后者承载过程里的知识和约束。

如果目标是外部系统整合

这类插件更像 Integration-heavy plugin。重点不只是让 Claude 理解问题,而是让它能连上系统、调用工具、在多个系统间完成动作,skills/、MCP、hooks 都会进入设计视野。

如果目标是语言能力增强

解决代码理解、语言服务、分析能力增强,方向通常接近 LSP / code intelligence plugin。核心不在工作流,而在语言相关配置和能力补全。

如果目标是业务角色工作流

某类业务角色或知识工作流插件,常见形态接近 Role / knowledge work plugin。这类插件以 skills/ 和 MCP 为骨架,必要时再补 commands/ 作为显式入口。

踩坑记录:先把模式定下来,减少后面摇摆。很多设计犹豫说到底都不是组件问题,根子是插件到底属于哪一类一直没想清楚。

第三步:把知识、入口、执行三件事分开设计

插件后面会不会越乱,取决于这里有没有分开。

层级 职责 对应组件
知识层 Claude 在什么场景下应该知道怎么做 skills/
入口层 用户从哪里显式发起动作 commands/
执行层 复杂度高、适合交给独立角色处理的任务 agents/

这三层如果一开始没分开,常见结果是:command 写成完整知识库、skill 写成帮助文档、agent 又去做本来 skill 能解决的事。表面组件齐全,实际边界已混在一起。

第四步:只加真正需要的集成层

很多人一知道 plugin 支持 hooks、MCP、LSP,就会本能想都加上。但集成层真正有价值的地方不是加得全,而是加得准。它能放大插件能力,也会成倍放大复杂度。

什么时候加 hooks

只有确实需要事件自动化、运行时校验、会话开始时注入上下文,或想在工具调用前后做质量控制时,hooks 才值得进入设计。否则容易变成让行为更隐蔽、排查更困难的复杂层。

什么时候加 MCP

MCP 的价值在于让 Claude 真的能访问外部系统、调用现有业务工具,或在系统间串联工作流。如果插件核心能力不依赖外部系统,不该为了「看起来完整」而提前引入。

什么时候加 LSP

LSP 更适合确实要增强语言理解、补充更深层代码分析、改善语言特定开发体验的场景。不是通用加成,只有少数场景特别依赖这一层。

技术要点:集成层是能力放大器,但同时也是复杂度放大器。

第五步:用最小结构交付

插件在早期最常见误区是先把目录铺满、把组件补齐,再给未来可能扩展预留位置。这样做最容易制造「看起来很完整」的安全感,但真正有价值的能力反而被淹没,后续每多一个组件维护成本会继续往上走。

大多数时候,一个最小可用插件根本不需要那么多东西:

  • 一个 .claude-plugin/plugin.json
  • 再加一个真正有价值的 skill 或 command
  • 必要时补一份 README 或参考资料

这就足够开始验证价值。等最小版本被证明有用,再去决定要不要增加 command 入口、拆分 agent、接入 MCP 或补 hooks 自动化。这个顺序稳很多。

第六步:把可复用性当成第一优先级

如果只是本地实验,可复用性没那么重要;但一旦决定做成 plugin,这件事不该再往后排。很多插件后面变得难接手、难迁移、难治理,问题通常不在功能本身,而在最开始没把「别人如何接住它」当成设计条件。

可复用性主要体现在哪

  • 插件名、命令名、skill 名是否一眼能看出用途
  • 结构是否清楚到后来的人能判断每个组件职责
  • 路径是否可移植,没有写死环境依赖
  • manifest 是否保持克制,没变成杂物箱
  • 文档是否足够清楚,让后来者知道解决什么问题、怎么安装、从哪里开始用

一个简单判断标准

如果团队里另一个人第一次接手这个插件,能否在短时间内看懂「它解决什么问题、从哪里触发、结构为何这么设计」?

如果这个问题很难回答「能」,那这个插件多半还谈不上真正可复用。

第七步:尽早考虑版本、共享与治理

很多人会把版本、共享、治理放到最后,等功能差不多了再补。但只要插件已面向团队,这些就不是末尾包装,而是设计本身的一部分:

  • 元数据是否清楚
  • version 是否按 semver 管理
  • 插件名是否稳定且可读
  • 命令是否有明确命名空间
  • README 是否说明安装与用途
  • 如果涉及外部系统,环境变量和权限要求有没有写清楚

这些都会直接影响插件能不能稳定演化。

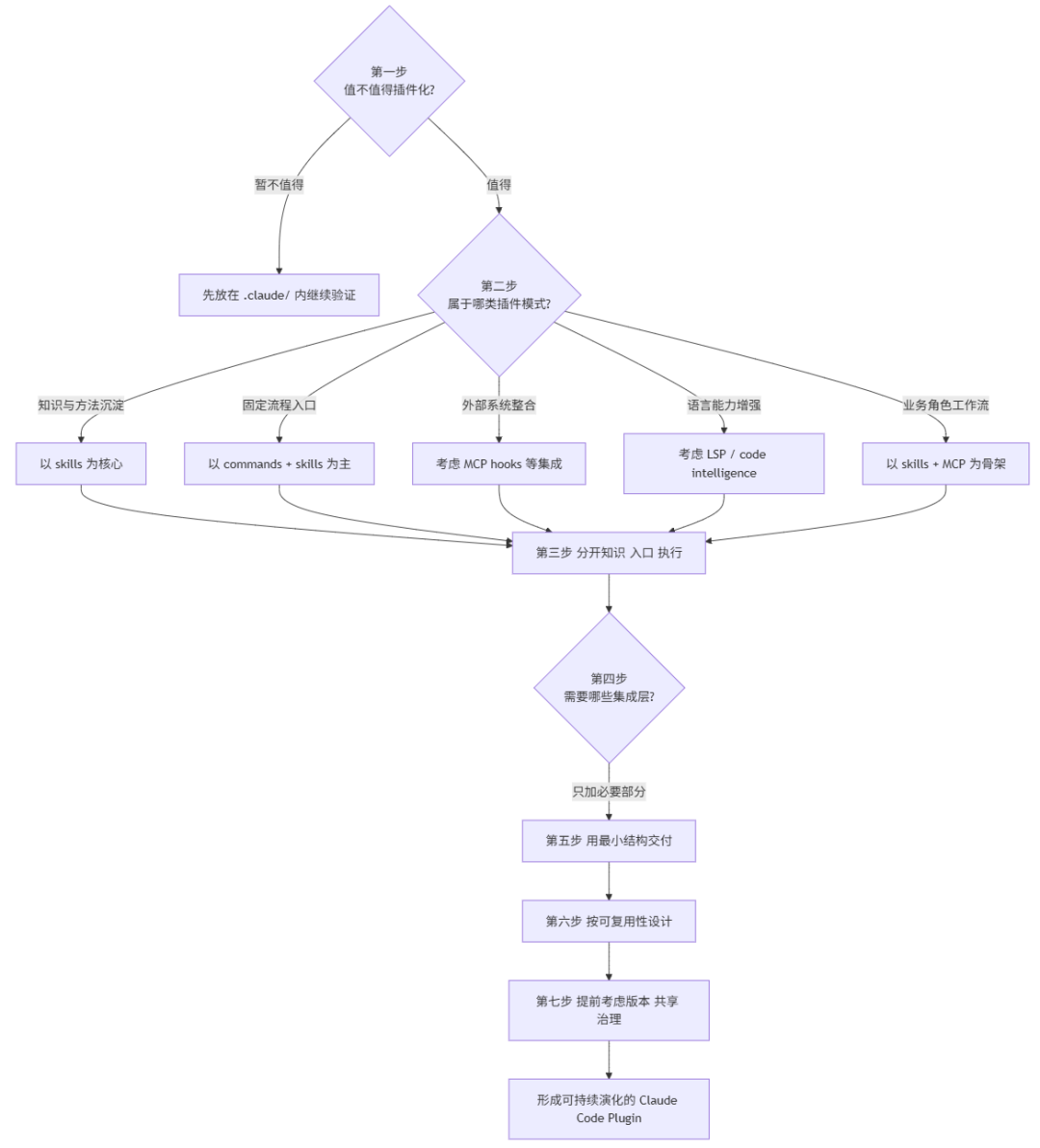
设计总览

从第一步到第七步的设计总览

先判断值不值得插件化,再确定插件模式,然后拆清边界、控制集成、用最小结构验证价值,最后补上复用、版本和治理——插件才会越走越稳。

最常见的 5 个反模式

反模式 问题
为了显得完整,一开始把所有组件都加上 结构很丰富,收益远远覆盖不了维护成本
skill、command、agent 三层重复定义同一能力 边界模糊,后面改动容易冲突
把 plugin 当作大型杂物箱 所有能力往里塞,没有明确核心目标,插件失去方向
过早做重集成 需求还没稳定就引入大量 hooks、MCP、LSP,迭代变慢
只顾功能,不顾共享与文档 短期能跑通,长期没法扩展、没法交接

踩坑记录:一个难维护的插件,很多时候不是功能不够,而是设计时不够克制。

实用的设计顺序

把前面思路收成更容易落地的顺序:

  1. 先用一句话说清插件到底解决什么问题
  2. 判断它属于哪一类插件模式
  3. 只定义最小有价值能力,只选必要组件,不追求一开始齐全
  4. 等一个小范围用户试用过,再补文档、元数据、版本和分发策略

这个顺序看起来保守,但通常更稳,因为它逼着你先证明能力成立,再去扩展结构。

小结

设计一个可复用的 Claude Code plugin,关键不在目录搭得多完整,而在前面那几个决定后续走向的问题有没有先想明白:你在封装什么能力、这个能力属于哪种插件模式、知识入口执行分别该落在哪一层、哪些集成是真需要、哪些只是「先加了再说」,以及它以后要怎么被复用、分发和维护。

插件设计做得好,后面新增组件会越做越顺;设计一开始就散,后面每次扩展都可能是在给未来埋成本。很多插件最后难维护,未必是因为作者不够勤快,更常见的原因是最开始没把边界、模式和节奏想清楚。

参考文献

  • Claude Code Docs - Create plugins
  • Claude Code Docs - Plugins reference
  • Claude Code Docs - Discover plugins
  • Anthropic Plugins Marketplace
  • Official Example Repository
  • Knowledge Work Plugins Repository
声明:本站原创文章文字版权归本站所有,转载务必注明作者和出处;本站转载文章仅仅代表原作者观点,不代表本站立场,图文版权归原作者所有。如有侵权,请联系我们删除。
未经允许不得转载:Claude Code Plugin 设计指南:如何打造可复用、可共享的插件能力
#Claude Code #Plugin #插件设计 #可复用 #Skill #MCP #LSP 
收藏 1
如何把经验装进Skills?从重复工作到稳定复用的三轮调试实录
这是最后一篇
推荐阅读
  • Claude-Mem:通过持久内存压缩系统,让 Claude 真正记住并复用长期上下文
  • ClaudeCode Workflow Studio(cc-wf-studio):Claude Code工作流编辑器如何改变AI自动化开发方式
  • Cursor全栈开发环境配置指南(Win版):Python/JavaScript/Node.js/Java环境搭建、基础配置
  • 每周30小时深入使用Cursor后,关于Cursor Agent最佳实践与工作流程分享
  • Claude Skills,一键把通用 Agent 训练成垂直领域专家
评论 (0)
请登录后发表评论
分类精选
手把手教你用支付宝订阅 Cursor Pro:国内用户最全开通教程(附取消自动扣费)
26225 10月前
Claude Code Rules:claude.md文件配置完全指南
20778 9月前
Claude Code + MCP 实战教程:手把手教你如何在Claude Code里面使用MCP
14845 9月前
学生党0元白嫖!手把手教你解锁Cursor Pro年VIP,超详细申请教程(附避坑指南)
14113 11月前
手把手教你在VS Code & Cline/RooCode 中使用Kimi K2 模型,配置实录+开发实战体验
13548 9月前
Claude Code 官方已支持Windows系统!手把手教你免费安装使用Claude Code
13316 9月前
Cursor 0.46更新,新增支持Claude 3.7 + GPT 4.5,Cursor Pro 无限续杯攻略,全自动化工具使用说明
13306 1年前
Cursor代码生成器中文使用教程,Cursor新手入门完全指南,全网最全面详细的Cursor使用教程
12624 1年前
Cursor进阶指南:如何解决Cursor上下文长度的限制超出后”降智“问题
11947 11月前
手把手教你在Claude Code 中使用Kimi K2 模型,超简单配置教程分享
10635 9月前

文章目录

关注「苏米客」公众号

订阅推送更及时,手机查看更方便
分类排行
1 Claude Code Plugin 设计指南:如何打造可复用、可共享的插件能力
2 Claude Code 2.1.121 版本深度解析:底层内存优化、MCP/Plugin 机制完善与 Hooks 全局工具化
3 TRAE 自定义模型配置教程:接入 DeepSeek V4 API 详细步骤
4 Claude code上下文压缩(Compaction)机制 — 完整解析
5 Claude Code Desktop 接入第三方 API 完整教程:无需订阅,直接使用 GLM 等国产模型
6 CodeBuddy + MiniMax-M2.7 实测:AI编程小程序开发实战的模型选择指南
7 7 个热门前端设计 Skills 横评:Taste Skill 最稳,Frontend-Design 第一屏最惊艳
8 Claude Code 2.1.118更新详解:50+ 修复解决 MCP 稳定性和长会话恢复痛点
9 Claude Code Skill 加载与上下文注入机制完整解析:8 层架构源码级剖析
10 Claude Code Hooks 配置指南:让 AI 主动推送飞书/如流通知
©2015-2024 苏米客XMSUMI 版权所有 · WWW.XMSUMI.COM 闽ICP备14005900号-6
微信文章助手 程序库 免费影视APP 免费字体下载 Axure RP 10 免费Axure模板 Axure元件库下载 申请友联