10+年产品经理聊聊产品、测测产品,产品人交流学习成长平台,按 Ctrl+D 收藏我们
关于我 留言板 小程序 标签云

苏米客

  • 首页
  • AIGC
    • AI最新动态
    • AI学习教程
    • AI工具集合
    • AI产品百科
    • AI编程开发
    • AI提示词
    • AI开源项目
    • AI智能体
  • Axure
    • Axure动态
    • Axure教程
  • 产品
    • 用户体验
    • 产品设计
    • 苏米杂谈
  • 资源
    • 产品UI组件库
    • 开源图标库
    • 中后台框架
  • 书单
    • AI书籍
    • 用户体验
    • UI视觉
    • 产品研究
    • 其他类型
  • 下载
    • Axure组件
    • Axure原型
    • 文档报告
    • 素材资源
  • 登录
  • 首页
  • AIGC
    • AI最新动态
    • AI学习教程
    • AI工具集合
    • AI产品百科
    • AI编程开发
    • AI提示词
    • AI开源项目
    • AI智能体
  • Axure
    • Axure动态
    • Axure教程
  • 产品
    • 用户体验
    • 产品设计
    • 苏米杂谈
  • 资源
    • 产品UI组件库
    • 开源图标库
    • 中后台框架
  • 书单
    • AI书籍
    • 用户体验
    • UI视觉
    • 产品研究
    • 其他类型
  • 下载
    • Axure组件
    • Axure原型
    • 文档报告
    • 素材资源
当前位置: 首页 » AI最新动态

智谱老套餐启动迁移:无周限额方案退场,这回我兄弟真买不到了

2小时前 AI最新动态 33 0

最近发了两篇关于阿里云下架Coding plan的文章:

阿里云腾讯云全面停售 Coding Plan:AI 编程低价时代终结,开发者如何应对

阿里云下架 Coding Plan 全面切换 Token Plan,AI 编程低价时代终结,换还是换?

这不刚看到GLM Coding Plan 老套餐迁移方案也出来了!

要点速览

继腾讯、阿里相继调整之后,智谱也宣布对老套餐进行迁移。

这下,我兄弟是真的买不到了。

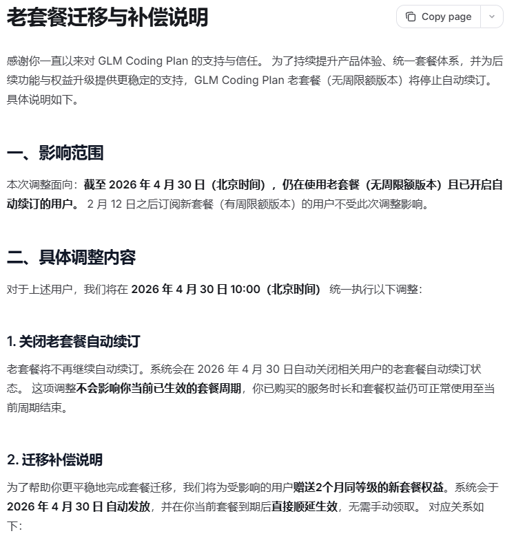
1)2026 年 4 月 30 日起,老套餐不再支持自动续订:
无周限额的老套餐将停止自动续订。但你已购买或已续订的周期不受影响,仍按原周期有效。
示例:若你在 2026 年 4 月 29 日续订了 3 个月,那么接下来三个月仍享受无周限额老套餐,但到 7 月 29 日将无法继续自动续订该老套餐。

2)赠送两个月新套餐权益:
官方会在你当前套餐到期后,顺延发放 2 个月的新套餐权益。两个月之后,如需继续使用 GLM 套餐,需自行线上订阅,且不受限售影响。

结论:不限制周额度、且用量更充足的老版套餐正式下线,之后将无法再购买。

替代选择与使用提醒

目前大型云服务厂商中,仅字节(火山引擎)仍可购买 40 元 Lite 版本,且无购买数量限制。

近期还新增了 MiniMax-M2.7、GLM-5.1 模型接入。

但受服务资源影响,实际使用可能出现限流报错、额度消耗较快等情况。

结合我之前开过Pro plan的体验来说,速度偏慢、量化模型效果一般也是火山服务常被吐槽的点。

如果你确实缺少 Coding Plan 的可用额度,可先考虑入手 Lite 版本应急。

但不得不说,能痛快“堆 token”的时代,真的在慢慢远去。

相关链接

  • 智谱公告:https://docs.bigmodel.cn/cn/coding-plan/transition
  • 火山云活动页:https://www.volcengine.com/activity/codingplan
声明:本站原创文章文字版权归本站所有,转载务必注明作者和出处;本站转载文章仅仅代表原作者观点,不代表本站立场,图文版权归原作者所有。如有侵权,请联系我们删除。
未经允许不得转载:智谱老套餐启动迁移:无周限额方案退场,这回我兄弟真买不到了
#Coding Plan #智谱 #GLM Coding Plan 
收藏 1
Hermes Agent 四大 Web UI面板深度横评:EKKO/nesquena/OpenClaw-Admin/Open WebUI 全面对比
OpenAI Workspace Agents 发布:GPTs 已死,云端龙虾限时免费至 5 月 6 日
推荐阅读
  • LangChain Deep Agents v0.5 + Deploy 详解:异步子 Agent 与一条命令部署生产环境
  • IMA 任务模式开放体验(邀请码):高校教师三类开学任务更高效
  • Codex 桌面版:OpenAI 最新发布桌面 App,支持并行 10 个 Agent
  • 实测国内首个中文 OpenClaw:Molili,上手顺畅,安全策略与可视化都很能打
  • Anthropic 实操指南:如何为 Agent 设计工具
评论 (0)
请登录后发表评论
分类精选
Cursor 限制国内使用 Claude 等模型解决方案!
28439 9月前
学生/非学生:如何申请Cursor Pro免费会员,如何通过SheerID验证快速激活全攻略
26105 11月前
即梦AI图片2.1:一句话快速生成带中文的海报图,免费AI文生图、视频工具、AIGC创作工具
17591 1年前
注意!Cursor单设备登录新规:一个账户最多可以3台设备登录,且限制单点登录
17519 1年前
DeepSeek宣布:降价,最高降价75%!别错过这个优惠时段,赶紧充值
15273 1年前
Trae国内版,搭载 doubao-1.5-pro、DeepSeek R1/V3模型,对比 Trae 国际版有什么不同
14029 1年前
刚刚!Cursor风控又加强了,可能是因为这个原因!
13905 1年前
字节跳动发布"扣子空间":AI协同办公的通用Agent平台开启效率革命
13738 1年前
字节推出Trae CLI :Claude Code 和 Gemini CLI的国产平替 ?手把手教你如何安装Trae Agent
12894 9月前
Cline:自动化编程的VSCode插件Claude Dev + Gemini 2.0,快速构建智能应用
11628 1年前

文章目录

关注「苏米客」公众号

订阅推送更及时,手机查看更方便
分类排行
1 OpenAI Workspace Agents 发布:GPTs 已死,云端龙虾限时免费至 5 月 6 日
2 智谱老套餐启动迁移:无周限额方案退场,这回我兄弟真买不到了
3 GPT Images 2.0 实测:10 大应用场景详解,中文字体支持重大升级
4 阿里云腾讯云全面停售 Coding Plan:AI 编程低价时代终结,开发者如何应对
5 Anthropic 移除 Claude Code 从 Pro 套餐,AI 算力全面收紧,20 美元时代终结
6 阿里云下架 Coding Plan 全面切换 Token Plan,AI 编程低价时代终结,换还是换?
7 GPT-Image-2 全量上线:中文能力大爆发,50+ 案例实测生图效果
8 Gemma 4 + TurboQuant:Google开源模型新方案,本地部署 LLM 内存降低 83%
9 Kimi K2.6 正式发布:开源代码能力新标杆,智能体集群扩展至 300 个
10 GPT-Image-2 灰度测试作品展示:多风格图像生成能力详解
©2015-2024 苏米客XMSUMI 版权所有 · WWW.XMSUMI.COM 闽ICP备14005900号-6
微信文章助手 程序库 免费影视APP 免费字体下载 Axure RP 10 免费Axure模板 Axure元件库下载 申请友联